喜报!用友携手雷沃重工入选“2026年数智供应链标杆案例”
2026年4月24日


图片

     

     

     

     

     

     

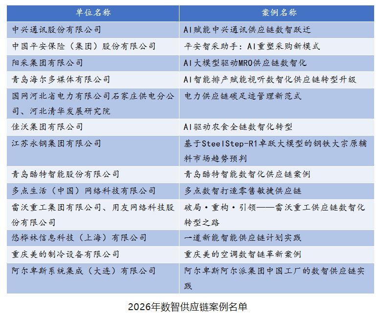
工业互联网产业联盟公布“2026年数智化供应链案例入选名单”,雷沃重工集团有限公司与用友网络科技股份有限公司联合申报的《破局・重构・引领 —— 雷沃重工供应链数智化转型之路》案例,成功入选。


       


本次评选是工业互联网产业联盟贯彻落实商务部、工业和信息化部等八部门《加快数智供应链发展专项行动计划》,以及工信部《推动工业互联网平台高质量发展行动方案(2026—2028年)》相关部署开展的行业权威评选。征集覆盖装备制造、通信、钢铁、汽车、电力等数十个国民经济核心行业,最终13个案例入选,代表了当前国内数智供应链建设的领先水平与行业示范价值。


       


作为国内工程机械领域的知名企业,雷沃重工拥有全球化研发体系与行业领先的智能制造能力。面对传统采购模式下的各类行业共性难题,雷沃重工率先破局,携手用友完成了供应链全链路的数智化重构,打通采供端到端全业务流程,构建起敏捷、韧性、高效的现代化数智供应链体系,实现了供应链管理效率、成本管控、质量协同与风险防控的全方位升级,也为装备制造行业沉淀了可复制、可推广的数智化转型范式。


此次案例成功入选,既是行业权威对雷沃重工数智化转型实践成果的高度认可,也是对用友在数智供应链领域技术能力与落地实践的充分印证。未来,用友BIP采购云将持续深耕实体行业,以全链路数智化解决方案,助力更多企业打造现代化供应链体系,为中国制造业高质量发展注入数智动能。



图片      
图片    


图片    



图片        
图片        
图片